中考首页
大专招生
中专招生
教育资讯
成绩查询
报考指南
中考试题
录取分数
考试大纲
院校名单
专业大全
在线答疑
网上报名
全站搜索
简章
试题
专业
学校
资讯
您现在的位置:
首页
>
中考试题
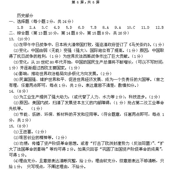
2010年江西中考历史试题及答案
来源:江西中专招生网 时间:2010-11-23 00:00:00 阅读:
77
复制链接
字号:
小
中
大
#p#副标题#e#
#p#副标题#e#
#p#副标题#e#
#p#副标题#e#
#p#副标题#e#
#p#副标题#e#
分享到:
QQ空间
新浪微博
腾讯微博
人人网
0
2012年江西中考化学试题与答案
2011年江西中考化学试题及答案
提交在线报名,招生老师会尽快与您联系。
您的姓名:
联系手机:
Q Q 号码:
所在地址:
留言备注:
若以上招生信息不能完全符合您的要求,
请发布求学信息
,让学校找你!
相关文章
推荐文章
大家都在搜:
中考答案
初中毕业读大专
免学费中专
大专
中专
招生简章
2023年南昌广播电视中等专业学校秋季招生简章
2023南昌工业高级技工学校秋季招生简章
2023年江西赣江技工学校秋季招生简介
2023年江西技师学院秋季招生简章
2023年南昌华中技工学校秋季招生简介
2023年南昌当代职业高级中学重点专业-高考班报名中
2023年江西工商高级技工学校秋季招生简介
2023年江西工业技工学校秋季招生简介
2023年江西昌大技工学校秋季招生简介
2023年南昌理工技工学校秋季招生简介
2023南昌当代职业高级中学重点专业-高考班报名中
2023南昌轨道技术学校秋季招生简介
2023江西工商高级技工学校秋季招生简介
2023江西昌大技工学校秋季招生简介
2023南昌理工技工学校秋季招生简介
2023江西工业技工学校秋季招生简介
2023南昌华中技工学校秋季招生简介
2023江西赣江技工学校秋季招生简介
2023年江西赣江技工学校秋季招生简章
2023年江西技师学院秋季招生简章
热门文章
2021年 江西省化学工业 高级技术学校秋季招生简
2021年 江西交通技工学校 秋季招生简章
2021 年 江西化学工业学校秋季招生简章
2020年南昌工业技术学校秋季招生简章
南昌理工职业中等专业学校2021年 秋季 招生简章
2023年江西赣江技工学校招生简介
2020年江西航空职业技术学院招生简章
2020年江西省向远轨道学校秋季招生简章
2021年初中男生读什么专业好
2021年读电子商务专业去哪个中专学校好
专业
院校
热门排行榜
排 名
专 业 名
开设院校
开设院校
计算机应用
开设院校
幼儿教育
开设院校
城市轨道交通运输与管理
开设院校
会计
开设院校
汽车维修
开设院校
电子商务
开设院校
护理
开设院校
航空服务
开设院校
工业机器人技术
开设院校
广告设计与制作
排 名
院校名
人气
13871
南昌理工职业学院
10325
赣江技术学校
9875
南昌工业学校
8795
南昌运输职业学校
7895
江西化工高级技术学院
6894
江西工商技术学院
5874
南昌影视传播职业学院
5238
南昌华中技术学校
5238
江西技师学院
5238
南昌影视传播职业学院